
| Kategoriler : | Arduino Shield |
| Marka : | Arduino |
| Stok Kodu : | DEJNQY29 |
| Barkod : | 8694727244261 |
| Stok Adeti : | 36 |
| Kdv Dahil Fiyat : | 258,59 TL |
| Havale : | 250,83 TL (%3 havale indirimi) |
Müşteri Destek Hattı
Hızlı Kargo Gönderimi
Güvenilir Alışveriş
Arduino TC230 Renk Tanıma Sensörü
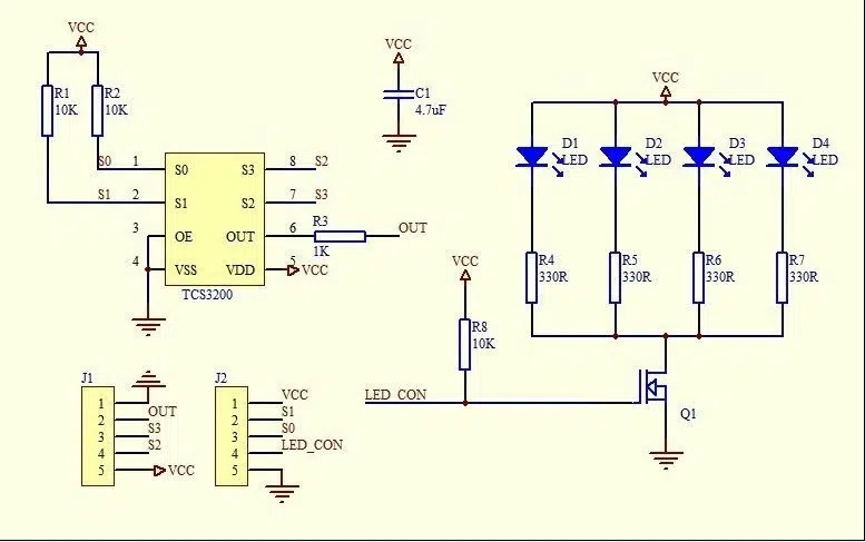
Renk sensör kartının üzerinde TC230 RGB sensör çipi ve 4 adet beyaz led bulunmaktadır. TC230 neredeyse görülebilir tüm ışıkları algılayabilir. TC230 entegresinde fotodedektör dizileri bulunmaktadır. Kırmızı, Mavi, Yeşil filtre ve filtresiz array bulunmaktadır. Her renk bu filtrelerden geçirilerek renk ayırt edilir. Cihazın üzerinde dahili olarak osilatör bulunmaktadır. Bu osilatör seçilen rengin yoğunluğu ve Frekansıyla orantısal bir kare dalga sinyal üretir.
Teknik Detaylar
Besleme 2.7V ile 5.5V arası
Programlanabilir Renk ve Full Scale çıkış Frekansı ayarlama
Düşük güç tüketim modu
Direkt olarak mikrodenetleyiciye bağlanabilir.
S0-S1: Seçilen girişlere göre Frekansı ayarlama
S2-S3: Seçilen girişe göre Fotodiyotun belirlenmesi
Out Pin: Çıkış Frekansı
EO pin: Çıkış Frekansı Enable Pini(Active low )
TCS230 Renk Tanıma Prensibi
Renk Filtresi seçildiğinde, TCS230 yalnızca belirli bir rengi geçirir ve diğer tüm renklerin geçmesini engeller.
Örneğin Kırmızı filtre seçildiyse, yalnızca kırmızı renk oluşturulur diğer mavi ve yeşil renkler engellenir.
TCS230 4 adet fotodiyota sahiptir. Kırmızı, Mavi, Yeşil, Clear
Toplu alımlar ve kurumsal siparişleriniz için iletişime geçiniz.
| Stok Kodu | DEJNQY29 |
|---|---|
| Barkod | 8694727244261 |
| EAN | 8694727244261 |
| Kategoriler | Arduino Shield |
| Markalar | Arduino |
| Etiketler | Arduino TCS230 Renk - Işık Algılama Sensörü / Color Recognition Sensor Module |










0
)